JJY-SIM R3 設計編 ESP8684とESP32C3の両対応?
この記事について
JJYシミュレーター、少しずつ改良を続けています。
以前の記事で、ESP32を使ったJJYシミュレーターを作りました。
ありがたいことに、いくつかの方にも使っていただいていて、
その中で「もう少しこうしたいな」という部分も見えてきました。
電子工作って、作った瞬間が完成じゃないんですよね。
実際に使い始めてから、ああしたい、こうしたいが出てくる。
そういう意味では、今回の JJY-SIM R3 もその延長です。
回路そのものが劇的に変わったわけではありません。
でも、細かいところをいくつも見直しました。
- 周波数切り替え
- モジュール互換
- 実装構造
- ケースとの位置関係
いわゆる「地味だけど効く改良」です。
今回はその 設計の話を書いてみようと思います。
🎀 今回のJJY-SIMはR3なんだね。
どこが変わったのか、ちょっと楽しみかも。

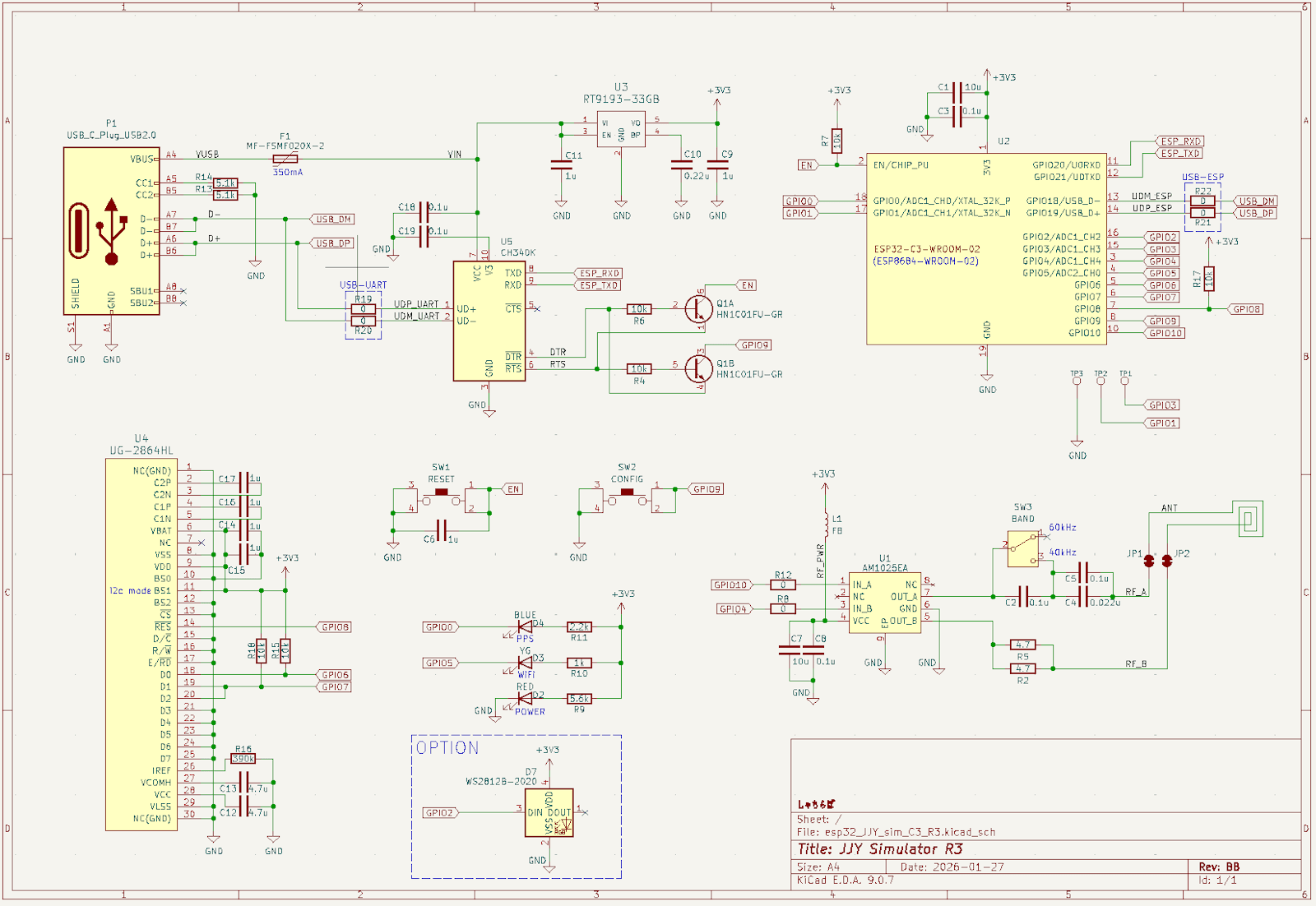
回路図を少し修正
基本の回路は、前回の記事で紹介したものとほぼ同じです。
JJYシミュレーターの構成自体はシンプルで、
- ESP32
- PWM
- Hブリッジ
- 共振回路
という流れです。
この構成自体は、R2の時点でかなり安定していました。
なのでR3では、回路を大きく変えるというよりも
「少し便利にする」方向の変更を入れました。
回路図はこんな感じになりました。

(クリックでPDFを表示)
🎀 大きく変えるというより、ちゃんと使いやすくする方向の改良って感じだね。
BANDスイッチで40kHz / 60kHz切り替え
回路の変更点のうちのひとつが 周波数の切り替えです。
日本の標準電波(JJY)は、2か所から送信されていて周波数が異なります。
- 40kHz(福島局)
- 60kHz(九州局)
これまでは ソフトからは送信周波数を変更していましたが、
ハードウェアは 40kHzに共振した回路 になっていました。
ただ、せっかくなら共振回路も両方対応したい。
ということで、今回は BANDスイッチ を追加しました。
やっていることはシンプルで、
コンデンサを直列に入れるかどうか
それだけです。
コイルの値が決まっているので、
コンデンサを調整すれば共振点が決まります。
共振周波数はおなじみの式ですね。
$f = \frac{1}{2\pi\sqrt{LC}}$
アンテナコイルのインダクタンスは R2 と同じ 約130μH なので、
今回の設計ではこんな感じになりました。
| 周波数 | 容量 | コンデンサ |
|---|---|---|
| 40kHz | 0.122µF | 0.1µF と 0.022µF の並列接続 |
| 60kHz | 0.056µF | 0.1µF と 上記 0.122µF との直列接続 |
スライドスイッチで 60kHz用の 0.1µF を切り替えると、
ちょうど 40kHz / 60kHz にいい感じで合う値になります。
設計していて、ここはちょっと気持ちよかったところです。
🎀 JJYって40kHzと60kHzの2つあるんだよね。
ちゃんと両方対応させるの、地味だけど大事な改良かも。
薄型スイッチをAliで発見
ただし、スイッチには問題があります。
高さです。
今回はケースも作ることにしたのですが、
ケースの内寸を ESP32-C3-WROOM の高さに合わせて作っています。
データーシートでは3.2mmとなっていたので、3.5mm にしました。
つまり、普通のスライドスイッチだと、それより高くなってしまうことが多いので、
ケースと干渉する可能性があるんですね。
どうしようかなと思っていたところ、
AliExpressで かなり薄型のスライドスイッチを見つけました。
これが WROOMより低い高さ で、1.1mm しかない。
価格も安目だったので、早速注文しました。
本物が届く前に、WEBの図面だけを頼りにフットプリントを作ってみました。
正直、こういうのはちょっと怖いんですよね。
図面と実物が微妙に違う、というのは電子工作あるあるです。
まあ、ダメだったら作り直せばいいか、という気持ちで進めました。
ちなみに、このBAND切り替えスイッチ、
基板の真ん中当たりに実装することになるので、
ケースの外からは操作できません。
ケースを開けないと触れない構造です。
まあ、JJYの局って普通は一度決めたら変えないですよね。
なので今回は割り切りました。
ちなみに ソフトでの自動切り替えはしていません。
ソフトで40/60kHzを切り替えても、共振周波数は完全にハード側の設定です。
🎀 高さ1.1mmのスイッチってかなり薄いね。
でも実物届く前にフットプリント作るのは、ちょっとドキドキするやつ…
ESP32-C3-WROOM と ESP8684-WROOM
今回のR3でやりたかったことがもうひとつあります。
それが
ESP32-C3-WROOM と ESP8684-WROOM の両対応です。
最近ちょっと困っていて、
ESP32-C3-WROOMが入手しにくいんですよね。
そこで候補になるのが
ESP8684-WROOM
です。
同じRISC-V系のESP32です。
ピン配置はほぼ同じなので、
理屈としては互換がありそうです。
ただし問題がひとつあります。
サーマルパッドの形が違う。
つまり完全な互換フットプリントではありません。
そこで今回は、
両方載せられるようなフットプリント
を作ってみました。
少し無理やりな構造です。
正直、設計しながら
これ本当に大丈夫かな
と思わないでもなかったんですが、
まあ、この辺は作ってみないと分かりません。
※この時はまだ、ESP8684というチップに潜む本当の恐ろしさを知る由もありませんでした……(笑)
🎀 “恐ろしさを知る由もありませんでした”って、すごく不穏な伏線が出てる気がするんだけど…
USBは2方式対応
USB周りも少し工夫しています。
ESP32-C3 はUSBネイティブ機能があるので、
そのままUSBコネクタに接続できますが、
ESP8684 には機能がないので、USB-UART ブリッジが必要になります。
そのため、今回の基板は
- CH340K を使った USB-UART
- ESP32の USBネイティブ
この 両方に対応しています。
ただし同時には使えません。
0Ωジャンパーで切り替える方式です。
つまり、実装するときに
- CH340Kを使う
- ESPのUSBを使う
どちらかを選ぶ形になります。
用途に応じて選べるようにしました。
🎀 USBネイティブとUSB-UARTの両対応って、あとで困らないようにしてる感じがエンジニアっぽい。
片面実装にした
今回のR3でやりたかったことのひとつが
実装を表面だけの片面で完結させる
ことです。
R2では裏面にも部品がありました。
なので実装するときは
- 表を実装
- ひっくり返す
- 裏を実装
という流れになります。
これ、やってみると分かるんですが
意外と面倒です。
そこで今回は
すべての部品を表面に配置
しました。
裏面は完全にフラットです。
(ここに基板3D)
実装の手間はかなり減るはずです。
あと、将来的に裏面をキャンバス(痛基板)として使うための布石のつもりでもあります。
これについては、そのときにブログに書くつもりです。
🎀 “痛基板”への布石って… まさか、ろらたんが基板に?
OLEDの台座をPCBで作る
ただし、ここで問題が出てきます。
OLEDです。
R2ではOLEDのFPCケーブルを
表面 → 裏面 → 表面
のように裏面から表面に回して接続していました。
今回は裏面を使いたくありません。
そこで考えたのが
OLEDの台座を作る
という方法です。
構造はこんな感じです。
OLED ↓ 台座PCB ↓ メイン基板
OLEDを少し浮かせて、
その下に FPCを折り返すスペースを作りました。
それと、裏面にあった部品をこの浮かせたスペースに納めることで
その場所を確保しています。
ちなみに、この台座も PCBとして作っています。
最初は3Dプリンタでスペーサーを作ろうと思っていました。
でも、よく考えてみると
基板で作ればいいじゃん
ということに気付きました。
JLCPCBで基板を発注するなら、
台座PCBも一緒に作ってしまえばいいわけです。
しかもPCBなら厚みが正確に出ます。
スペーサーとして考えると、むしろその方が都合がいい。
こういう「基板で構造を作る」やり方、
電子工作では意外と便利だったりします。
PCBの3D画像ではこんな感じになりました。

🎀 スペーサーを基板で作る発想、ちょっと面白いかも。
確かに基板なら厚みも正確だし、ついでに作れるしね。
ケース設計
ケースはR2のときに一度試作しています。
このときは透明樹脂で作りました。
これが意外とうまくできていたので、
基本形はそれをベースにしました。
ただ、今回は 黒いケースにしました。
透明ケースだと
- LED
- OLED
がそのまま透けて見えてしまいます。
それと、透明や白色で作ると黄化しやすいのも理由です。
約1年ほど前に透明樹脂で作ったチャームは、いまではオレンジ色になっています。
それと、今回は
OLED部分だけ窓を開ける
構造にしました。
LEDは見えなくてもいいかな、という感じです。
OLEDがあれば状態は分かりますからね。
3D CADのレンダリングではこんな感じです。


🎀 黒ケースでOLEDだけ光るって、完成したらちょっとカッコよさそう。
JLCPCBに発注
設計が終わったので、JLCPCBに発注しました。
今回注文したのは
- PCB
- ステンシル
- ケース
- シャチ君チャーム(買ってくれた方へのおまけ用)
- 自宅階段の手摺カバー(笑)
最後のは完全に余談です。
送料が同じなので、ついでに作ってみました。
ChatGPTに聞きながらモデリングしたんですが、
そういうやり方あったのかあって勉強になりました。
🎀 基板だけじゃなくて、ケースとかチャームとかも一緒に頼めるの便利だね。
基板の製造について
今回の記事では、JLCPCBさんからクーポンをいただいています。
ありがとうです。
なので、この先の記事の中にJLCPCBの話が少し出てくるかもしれません。
いわば 半分JLCPCBの回し者です(笑)
とはいえ内容自体は、いつも通り
実際に設計して作ってみたことを書いています。
JLCPCBではPCBだけでなく、
* ステンシル
* CNC
* 3Dプリント
* 筐体
などをまとめて注文できるので、
試作ではかなり便利なサービスです。
新規ユーザーの方は$123クーポンが貰えます!
いますぐリンクに飛んで取得しよう!
👉 JLCPCB
🎀 半分回し者って言ってるけど、
こうやって実際に作った基板の話が聞けるのは結構参考になるかも。
JLCPCBのチェック
今回、JLCPCBからチェックが入りました。
原因は OLED台座の部分です。
メイン基板から台座につながる部分(ランナー)が細くて
製造中に破損する可能性がある
とのことでした。
たしかに言われてみれば、
かなり細く設計していました。
そこで少し設計を修正しました。
| 項目 | 変更前 | 変更後 |
|---|---|---|
| ランナー | 1.0mm | 1.5mm |
| 台座幅 | 2.0mm | 3.0mm |
ただし、この変更で
部品と干渉する部分が出てきました。
なので部品配置も少し動かしています。
再提出したところ、
無事OKになりました。
🎀 台座のところ、そんなに細かったんだ。
こういうチェックが入るのも製造サービスならではだね。
次回予告
基板とケースが届いたので、さっそく実装してみました。
今回はちょっと試してみたいことがあって、
低温ハンダ
を使ってみました。
これがなかなか面白かったんですが、
同時にいくつか問題も出てきました。
続きは、
次回の記事 に書こうと思います。 書きました。
👉 「JJY-SIM R3 実装編 低温ハンダでリフローしてみた!」
🎀 低温ハンダ実装、うまくいったのかな?
なんだか次回が気になる終わり方かも。
余談
今回、JLCPCBの3Dプリントサービスを使って、
ボロボロになった自宅階段の手摺カバーも同時に注文しました。
ノギスでキッチリ測ってモデリングしたので、
これはもう完璧にハマるはず。
送料浮かせたついでに生活の質まで上がってしまうなんて、
我ながらナイスアイデアです。(笑)
🎀 基板のついでに家の部品まで作るの、なんだかすごい時代になってきたね…
📪 お問い合わせなど
技術的なご相談やご質問などありましたら、
📩お問い合わせフォーム
または、
📮info@shachi-lab.com までお気軽にどうぞ。
🎀 コメントでもX(旧Twitter)でも気軽に話しかけてね〜✨
🔗 関連リンク
しゃちらぼの最新情報や開発の様子は、こちらでも発信しています:
- 🌐しゃちらぼ公式サイト
- 🐦 X(旧Twitter):@shachi_lab
- 📗 Qiita:@shachi-lab
- 🐙 GitHub:@shachi-lab
- 📸 Instagram:@shachi_lab
ほんとは「しゃちらぼ(Shachi-lab)」なんだけど、見つけてくれてありがとう🐬



コメント