ESP32-C3 が欠品で入荷未定?JJY-SIM Rev.3 計画の話
この記事について
最近、ブログ更新をだいぶサボっていました。
メインの仕事が立て込んでいた、というのもありますが、
それが一段落したので、また少しずつ書いていこうと思います。
今回は JJY-SIM の Rev.3(以下 R3)について。
まだ基板が完成したわけではなく、設計途中の段階ですが、
- なぜ R3 にすることにしたのか
- どんな方向性で整理しようとしているのか
このあたりについて、現時点の考えとしてまとめておこうと思います。

🎀 え、欠品……? ってなったところから、今回の話は始まってる
きっかけは、欠品
R3 を考え始めたきっかけは、とても単純なものでした。
いつものように、R2 で足りない部品を秋葉原の秋月へ買いに行って、
そのついでに、次回用の ESP32-C3-WROOM を買っておこうかなと棚を見ると
“欠品中” でした。
「店頭在庫がないだけで、ネットなら普通に買えるだろう」
最初はそのくらいに思っていましたが、
改めてネットで調べてみると、
“入荷未定”
「マジで?」
「今回分は買っておいてよかったけど、次回はどうしよう?」
Digi-Key や Mouser には在庫がありました。
でも、これまで秋月で入手していた価格の2倍近い金額でした。
🎀 あー……それ、見なかったことにしたくなるやつ。
っていうか、秋月が安すぎなのか?
入手できることと、使い続けられること
1台だけ作るのであれば、
多少高くても、その時に手に入る部品を使えば何とかなります。
ただ、ある程度の期間にわたって複数台を作ることを考えると、話は変わってきます。
メーカーの量産というほどの規模ではありませんが、
「その都度なんとかする」という作り方でもなくなってきました。
NRND (新規設計非推奨) のように将来的に入手できなくなるのは分かりやすいのですが、
実際にはもっと厄介なケースもあります。
現行品として入手はできるものの、
- 価格が極端に跳ね上がっている
- 継続して使えるとは言い難い
といった状況です。
一時期、STM32 などが現実的とは思えない価格まで上がっていた時期がありましたが、
そうなると「買える部品」ではあっても、「使い続けられる部品」ではありません。
また、ある程度まとめて購入すれば価格が下がるケースもありますが、
個人で作っていると、その在庫を抱えるのはちょっとリスキーですよね。
🎀 “今買える”と“これからも買える”は、ほんと別物なんだよね。
ESP8684-WROOM という選択肢
そこで次に考えたのが、ESP8684-WROOM でした。
現時点では入手性も比較的安定していて、価格もやや抑えめ。
モジュールのサイズやピン配置も ESP32-C3 に近く、
「うまくすれば、そのまま置き換えられるのでは?」
というのが、最初の印象でした。
秋月にも、現在は在庫がそれなりにありました。
データシートを見比べてみると、
USB が無いことは想定どおりで、その周辺のピン配置が異なります。
それ以外で目立つ違いとしては、
- 内容的にはクロック周波数
- 外形的にはサーマルパッドの形状
そのあたりでした。
いずれも、今回の用途では大きな問題にはならないだろうと思いました。
ちょうど、R2 の PCB を全部使いきって、
追加発注しようかと思っていたところだったので、
いっそのこと、R3 にしようということにしました。
🎀 代替候補を真面目に探し始めた時点で、もう戻れない感じする
デバッグ性とのトレードオフ
ただ、ESP8684-WROOM は USB が直結されていないため、
ESP32-C3-WROOM のように USB 経由でそのまま JTAG デバッグ、
というわけにはいかないのが悩みどころでした。
JTAG の信号自体はピンに出ているので、物理的に不可能というわけではありませんが、
手軽さという点では、C3 の方が明らかに楽です。
ただ、JJY-SIM のソフトは Arduino で作ってるので、
JTAG は使ってないんですよね。(笑)
将来的に、Platform IO とか、ESP-IDF を使って何かやろうとしたときに
JTAGが使えれば良いかなという感じです。
そこで R3 では、
ESP8684-WROOM を前提にしつつ、ESP32-C3 も載せ替え可能な基板構成にすることにしました。
必要なときは 同じ基板で C3 を使ってデバッグできるようにできたり、
将来的にどちらかの入手性が悪くなっても、対応できるようにという感じです。
🎀 JTAGの話してるけど、実際は使ってないってやつね。
でも“使える余地”を残しておくの、大事だったりする
回路全体の整理について
こうした前提を踏まえて、あわせて回路全体もちょっと見直そうかと思いました。
これまで載せていた RGB-LED や、複数電源に対応するための回路などは、
実験基板としては意味があったけど、JJY-SIM としては使っていませんでした。
R3 では、基本的な構成はそのままにして、
そういった部分は思い切って整理することにしました。
また、USB からの電源入力については、ダイオードがなくなった分、
気休めだけど念のためポリスイッチを追加しようと思います。
劇的に何かが変わるわけではないけれど、
電源まわりは少しでも安心できる構成にしておこうという感じです。
🎀 “載せられる”と“使ってる”は、だいぶ違うんだよね
R3の位置づけ
結果的に振り返ると、
- R0: ブレッドボードでの基礎的な動作検証
- R1:とりあえず基板化して、実用になるのかを確かめる段階
- R2:RF出力の安定化と、実用に向けた調整用の実験機
- R3:継続して作ることを前提にした実用機
という位置づけになっています。
R3 は何かを足したというより、
「この先も作り続けるなら、こうだよね」という落としどころ、
そんな感じです。
🎀 “新しくした”より、“ちゃんと続ける” ことにしたって感じだよね
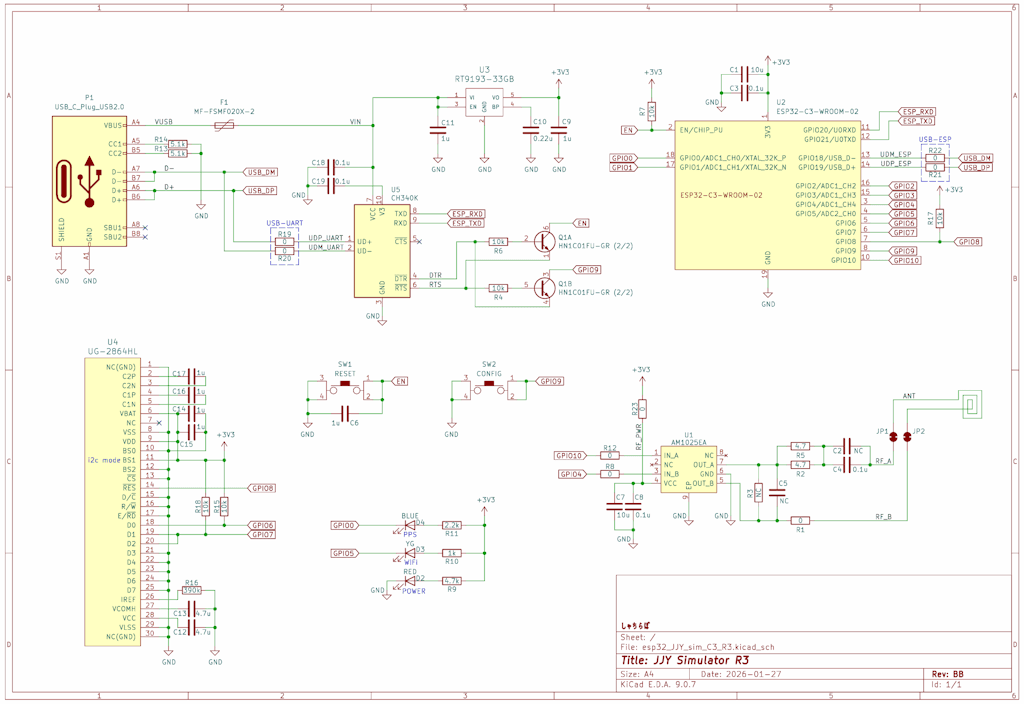
仮版回路図について
現在検討中の R3(仮)回路図は次のような感じです。
回路図上では、EPS32-C3-WROOM のままですが、ESP8684-WROOM と乗せ換え可能のつもりです。
とりあえずの回路なので、ここから変わる可能性があります。
このあとアートワークを行い、基板を発注して実際に動作確認を行う予定です。
設計途中のスナップショットではありますが、
R3 の方向性としては、この回路をベースに進めるつもりです。
🎀 このへんが一番ワクワクするけど、一番信用しちゃダメな時期
ケースについて
R3 の検討と並行して、ケースについても少しずつ整理しています。
これまで作ってきた JJY-SIM 用のケースは、
3Dプリンタで出力することを前提に設計していて、
STEP ファイルは GitHub 上で公開しています。
もともとは「自分で使う用」として作ったものですが、
実際に使ってみると、
– 基板むき出しよりも安心感がある
– 設置や取り扱いがかなり楽になる
といったメリットがありました。
そのため、今後はこれまでの 基板単体 に加えて、
– ケース付き
– ケース単体
といった形での出品も、状況を見ながら検討しています。
もちろん、ケースのデータ自体はこれまで通り公開したままにする予定です。
「自分で出力する人」と「完成品として欲しい人」、
どちらにも対応できる形にしたいと思います。
透明レジンでの造形は価格が高いのと、長期使用では黄ばみに弱いので、
不透明な樹脂で作れるようなケースも予定しています。
🎀 裸運用はロマンだけど、現実ではだいたい負ける
おわりに
今回は完成報告ではなく、
なぜ R3 にすることにしたのか、どこを目指しているのか、という話でした。
基板ができたら、またその時点での話を書こうと思います。
シリーズ化する予定はなく、その時々で考えているトピックを書いていく感じです。
📪 お問い合わせなど
技術的なご相談やご質問などありましたら、
📩お問い合わせフォーム
または、
📮info@shachi-lab.com までお気軽にどうぞ。
🎀 コメントでもX(旧Twitter)でも気軽に話しかけてね〜✨
🔗 関連リンク
しゃちらぼの最新情報や開発の様子は、こちらでも発信しています:
- 🌐しゃちらぼ公式サイト
- 🐦 X(旧Twitter):@shachi_lab
- 📗 Qiita:@shachi-lab
- 🐙 GitHub:@shachi-lab
- 📸 Instagram:@shachi_lab
ほんとは「しゃちらぼ(Shachi-lab)」なんだけど、見つけてくれてありがとう🐬




コメント
先日、ちょうどR2のデータを頂いて基板発注、1台組み立ててみました(タイミングが合っていればヤフオク購入したかった)。
前々から発振器が欲しくて、ネットの先達たちの記事を時折見ていたのですが、有効距離の短いものばかりで…。壁掛けを外す手間を考えると有用性に?が。しかし、こちらは本当によく飛んでいて、メチャクチャ便利です!シャチ君もかわいい。
秋月さんでパーツ類を購入したのですが、私もまさにESP32-C3-WROOMを入手できず…。結局、電子工作ステーションさんで購入しました。
RT9193-33GBもディスコンらしく秋月さんにも在庫がなくなっており、在庫のあったMIC5219-3.3YM5を適当に選定したのですが、これが失敗。
Cなどはデータシートの物に合わせたのですが、特性なのか、相性なのか、なんなのか。電源投入直後のリセットができず、原因特定なども含めて大ハマリしてしまいました(LDOの3.3Vの立ち上がりが遅すぎたようです。ENのCRを大きくしました)。
ただ、プログラムやkicadファイルも含めて公開して頂いていたので、検証などにも非常に有り難かったです🤗。R3楽しみにしています。ぜひカンバって下さい!
コメントありがとうございます!
R2、もう組んでいただいていたとは…!
しかも「よく飛ぶ」「便利」と言ってもらえて嬉しいです。
壁掛け外す手間問題、まさにそこを何とかしたくて作ってたので(笑)
ESP32-C3、本当に入手性が厳しいですよね…。
RT9193-33GB については、実は手元に在庫がたくさんあったので、
「これでいけるだろう」とデータシート通りに組んだ、というのが正直なところです。
電源周りをちゃんと詰めた設計というより、
結果的にギリギリ動いていた可能性はありますね…。
MIC5219 での立ち上がり遅延→ENのCR調整の話、とても参考になります。
電源周りは毎回どこかでハマるので、共感しかないです。
KiCadデータやプログラム公開が検証の助けになったとのこと、
そう言ってもらえると公開していて良かったなと思います。
R3はまだ検討中ですが、今回のC3事情や電源周りも含めて、
もう少し安心して組める形にできたらいいなと考えています。
引き続き、ゆっくりですが進めていくので、また覗いてもらえたら嬉しいです!
ESP32のリセット周りはいろんな情報が交錯してますよね!
私は22μFと47kまで上げて、通電時のリセットを1秒以上にしましたが、シリアルからのリセットに問題がでる可能性もあるそうで。あとSWを押した時に22μFがショートするので、SW前の配線を加工して100Ωの抵抗を挟みました。本当はLDOを別にするのが最善ですよね。
あと、やや個人的なリクエストなのですが、ヒートパットに熱ビア+露出パッドか、スルーホールが一つあれば嬉しいです。というのも、いつもステンシルをケチって頼まないので、熱的に裏面と接続されていると手ハンダ出来て便利なんですよね~(贅沢)
コメントありがとうございます。
リセット周りの試行錯誤、かなり追い込まれていてすごいなと思いました。
ESP32、この辺は本当に人によって最適解が違いますよね…。
LDOについては、まさに仰る通りで、特性がかなりバラつくので
「回路側をLDOごとに合わせる」のは現実的には難しいな、という感覚があります。
今回使っているLDOも、手元に在庫が多かったのと、自分のESP32案件での実績があった、という理由が大きいです。
なので、今の構成は、たまたま絶妙なバランスで成り立っているのかもしれません。
もし次に別のLDOを使うとしたら、
回路を調整するというよりは、今の回路に合うLDOを選ぶ方向になると思います。
R3では、何種類かのLDOを試してみるのもアリかな、と思いました。
サーマルパッドの件も共感します。
実は別の基板では、THを開けて裏面から手ハンダしたこともあります。
ただ、この基板ではサーマルパッド直下に配線が走っていて、
THを開けるのがちょっと厳しい配置になっているんですよね…。
そもそもこの基板、汎用ボードというより
「自分が作りやすくて、納得できる形」を優先して作っている部分が大きくて、
そのあたりは完全に趣味設計です(笑)
実運用ベースのフィードバック、とても参考になりました。
ありがとうございます。
当方自作の電波時計を制作したのですが条件により受信出来たり、出来なかったりしていた為JJY発信機を探していました。
協立電子産業より「電波時計用リピータ」が販売されていましたが価格が約2万円と高いため自作できないかとweb検索したところ「しゃちらぼ」様のJJYシュミレターにたどり着きました、しかしESP32-C3が入手出来ないことが分かり代替えがないかと探したところ、「Seeed Studio XIAO ESP32C3」がある事が分かり購入し部品数も少なく穴あき基盤で作成しました。アンテナはバーアンテナを使用しています。
現在Ver2で問題なく動作しています。
ありがとうございます。
コメントありがとうございます!
実際に作られて、しかもVer2で安定動作とのこと、すごいです。
こういう報告、本当にうれしいです。
ESP32-C3欠品の中で、XIAO ESP32C3に置き換えて穴あき基板で制作とは……
行動力ありますね。
バーアンテナを使われているのも、いかにも「電波時計らしい」ところがいいですね。
市販のリピータは確かに便利ですが、価格を見るとちょっと躊躇しますよね。
それにリピータの場合、元の電波が受信できる環境が前提になりますし。
しゃちらぼの記事が少しでもお役に立てたなら、これ以上うれしいことはありません。
今後Rev.3も進めていく予定ですので、また何かありましたらぜひコメントください。
ありがとうございました!